妹でもわかるUnrealEngine4

毎日更新? 妹に説明するために書いてるけど、たまにわかってない場合もあるUnrealEngine4を中心としたゲーム制作の話。略すとイモリアル

毎日更新? 妹に説明するために書いてるけど、たまにわかってない場合もあるUnrealEngine4を中心としたゲーム制作の話。略すとイモリアル

2017-08-29から1日間の記事一覧

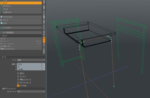
MODO修行編(6) カーブで押し出し

コラム : MODOモデリング基礎編 : 学校机を作ろう(前編) :: MODO JAPAN GROUP -コラム : MODOモデリング基礎編 : 学校机を作ろう(後編) :: MODO JAPAN GROUP -「セレクトスルーの謎は解けたので、机モデリングを再開。ここでもちょっと引っかかるポイントが…